By Brenda Wood
Have you ever wondered how someone came up with a quilt idea that seemed to be totally out of left field for a topic or challenge?
Would you like to try and expand your thought process about a topic or title, and create something that is a little less mainstream, and predictable?
Then you should try mind mapping an idea and see how far you can take it…
I must admit… I love pushing the envelope both in construction and style and colour and topic. One of the methods I employ is to totally discount the first 3 ideas that I come up with. I feel that if I came up with them that easily, then others will have as well. And if it is a juried challenge, then the selectors will want to have a wide variety of topics.

Take the AQC challenge topic of “Magic” recently. My first 3 ideas were a magician with a rabbit coming out of a top hat, a wizard and a card trick. I thought these were all predictable ideas. So to push my chances of acceptance further, and to keep me interested in an art quilt, that might take me months to complete, I pushed my ideas outside the box!
After discounting my first 3 ideas, I was pretty stuck. The topic really didn’t appeal at all. So I went through some of the ‘push further prompts’ and they allowed me to move past the standard idea of “magic”.
I asked a question “what is magic?” and came up with people, emotions, inventions, science and nature. Then I had the jump off point… nature is indeed the most magical of magics, so I looked further at them, and applied the colour prompt. How Chameleons change colour, what makes rainbows and the sky blue. These again were all very safe and predictable topics, so I had to push further.
Rainbows run in the colour order of ROYGBIV. Red always fades first (especially kids plastic toys and red clothes pegs left outside!).
Then I asked, “how does it relate to me?” I love the ocean, we dive and snorkel and I love fish! When you see a fish underwater, they are dull, murky and sometimes quite uninteresting. But when brought to the surface their colours explode. Red is lost at 2m from the waters surface. So why then are they coloured and patterned? I chose to represent Magic in an abstract style with a quilt that explored 10 different fish colours and patterns. And ended up with a unique topic, style and art statement that complemented other quilts in the collection rather than competed with them for wall space.

When you get an idea, try to expand it, define it, give it depth!
To push your idea further, question yourself about it, use prompts to refine and define your mental image. Challenge yourself to go further, and step a little further away from the mainstream of thinking.
Use some of these Prompts:
COLOUR (is there a colour interpretation of it?),
WHO: (who are the people or animals involved?, are they interesting?),
WHERE: (geographical location, current day or historial),
WHY: ask a question like “what is it’s purpose?” “is there more behind the scenes”,
EMOTION: look at it from both a positive & negative viewpoint,
STYLE: what style do you want to work in? pictorial, abstract, traditional ?
HOW: how does it relate to me?

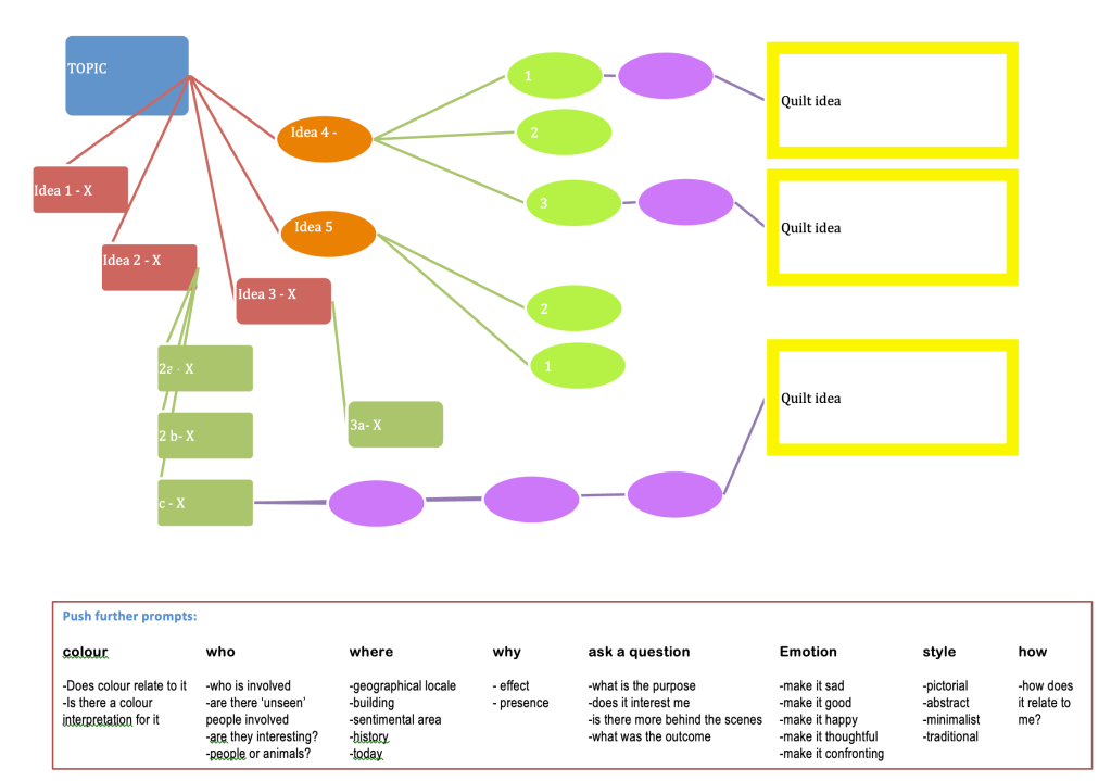
The chart shows the main topic and the first 3 ideas in squares. Ideas thereafter are in a circle. These are the ones I work on. I then follow through with those ideas, until I come up with a quilt image. However, if I can push one of the first ideas, past at least 3 subsequent mental images, then I feel that it has been pushed further enough away from the initial thought and can also be considered for a quilt idea.
For example: With a main topic of HOME – my 1st 3 ideas are (HOUSE, BIRD HOUSE, HEART) to push past those and think outside the square either think of more ideas like (country, area of birth, family) or expand the ideas past at least 3 differentiations to reach a quilt idea
HOME – BIRDHOUSE – BIRDS- NO HOUSE -NEST- ENVIRONMENTAL EFFECT- DEFORESTATION-LOSS OF SPECIES- (QI) AMAZON-TRIBES PEOPLE
-NEST- UNUSUAL NESTS- UNUSUAL NEST PLACES- STORY OF UK CRANES- (QI) LOVE ATOP A CHIMNEY
HOME – FAMILY – GATHERINGS – GOOD FEELINGS – CHRISTMAS TABLE – LAUGHTER – CHRISTMAS HATS (QI) MY BROTHER WITH A CHRISTMAS HAT ON
-BAD FEELINGS – OSTRACISED MEMBER – LIVING ON THE STREETS – SOCIAL ISSUES – (QI) OLD HOMELESS MAN
-BAD FEELINGS – DOMESTIC ABUSE – MOTHER & CHILD – LIVING IN A CAR – (QI) none
HOME – COUNTRY/AREA OF BIRTH – CHILDHOOD MEMORIES – YOUNG FUN – (QI) SWINGING ON THE HILLS HOIST *
– DISPLACED PERSONS – COURAGE – (QI) MALALA *
*as you can see these ideas didn’t get pushed far enough, and have already been created in exhibitions, so to be unique I would have to push them further.
This process also works backwards! If you have a technique that you want to do, and you want to apply it to the topic, then think creatively in reverse.

I had been really stuck for an idea for ‘bridges and borders’ the AQC topic for 2018. I really couldn’t define an end mental image that I liked. At the same time I was working on a challenge for Reddy Arts, the challenge was called ‘The Bedsheet Challenge’. We wanted a challenge that pushed some of the members away from commercial fabrics and easy sizes. So we had to start with white or natural fabric and make a 60cm x 60cm quilt out of it. No commercially printed or dyed fabrics were to be used.
I had decided that just white would be an impressive segway.. but to pull it off I had to add texture. So I looked at all sorts of texture and ended up doing origami folds. I had to devise one that left no raw edges. I was really impressed with it (which doesn’t happen often). Then my husband said, I should put it into the AQC challenge. It needed to be 90 x 90cm so I quickly discounted that idea, but then I thought about the history of Origami, it’s practical & decorative uses and then I read the story of the 1000 cranes by the Hiroshima victim. My children have been to Japan, and each time they took 1000 paper cranes. I then realised that this one story had such a huge impact worldwide that it had broken borders and mended emotional bridges around the world. I had a chance now. The topic was related to the quilt. I added another row of folded blocks to bring it up to size, this time in Black surrounding the white. I applied 2 crosses in red stitching and wrote the story of how nothing is ever black and white, even in war and how an ancient technique has carried through the ages to people of all walks of life and has become a recognisable symbol of peace. It didn’t win of course, but I love that I conquered the challenge by being about to think outside the square… and that the title has 2 meanings, which leads me to art statements. But that’s a whole other article!